AwareBrowse

An interactive experience exploring rapid media consumption habits.

Design Concept: Exploring Media Consumption Habits

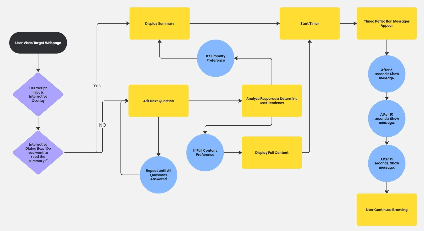
In a world where fast consumption dominates, people often skim summaries instead of engaging deeply with content. This project isn't just about tracking behavior—it’s about making users confront their own choices in real-time.

Rather than simply informing users about their habits, this interactive experience pushes them to experience the consequences firsthand:

  • If they prefer quick summaries, they are subtly encouraged to continue that habit.

  • If they opt for full content, they must actively justify their decision.

  • Throughout the experience, time is tracked, forcing users to see the cost of their choices in a way that feels personal.

This design choice transforms passive awareness into active self-reflection, making users truly question:
"Do I value deep engagement, or am I just looking for shortcuts?"

Features

To reinforce this experience, the system uses interactive choices, real-time feedback, and adaptive UI changes to make users actively confront their habits. Each feature is designed to mirror real-world media consumption and guide users toward self-awareness:

Choice-Based Interaction – Users answer questions that subtly push them toward summary or full content.
Bias-Driven UI Adjustments – The background shifts to reflect their preference, reinforcing behavior.
Time Tracking & Feedback – A live timer tracks engagement, displaying messages about time usage.
Adaptive End Result – Users either receive a summary or must commit to reading the full content based on their choices.

Previous
Previous

Traffic Code

Next
Next

Gallery